{{ $t('FEZ002') }}學輔處學生活動組|



核⼼⽬標讓孩⼦們以創作描繪出⼼⽬中理想的「家」
家⻑和師⻑有機會看⾒孩⼦的⼼聲〃拉近雙⽅距離重新重視「家」的價值〃
以及對所有⼈的影響⼒分享來⾃全世界不同文化下的家庭⽣活〃
拓展孩⼦的世界觀給予參賽孩童正向⿎勵〃提升⾃信
活動⽇期
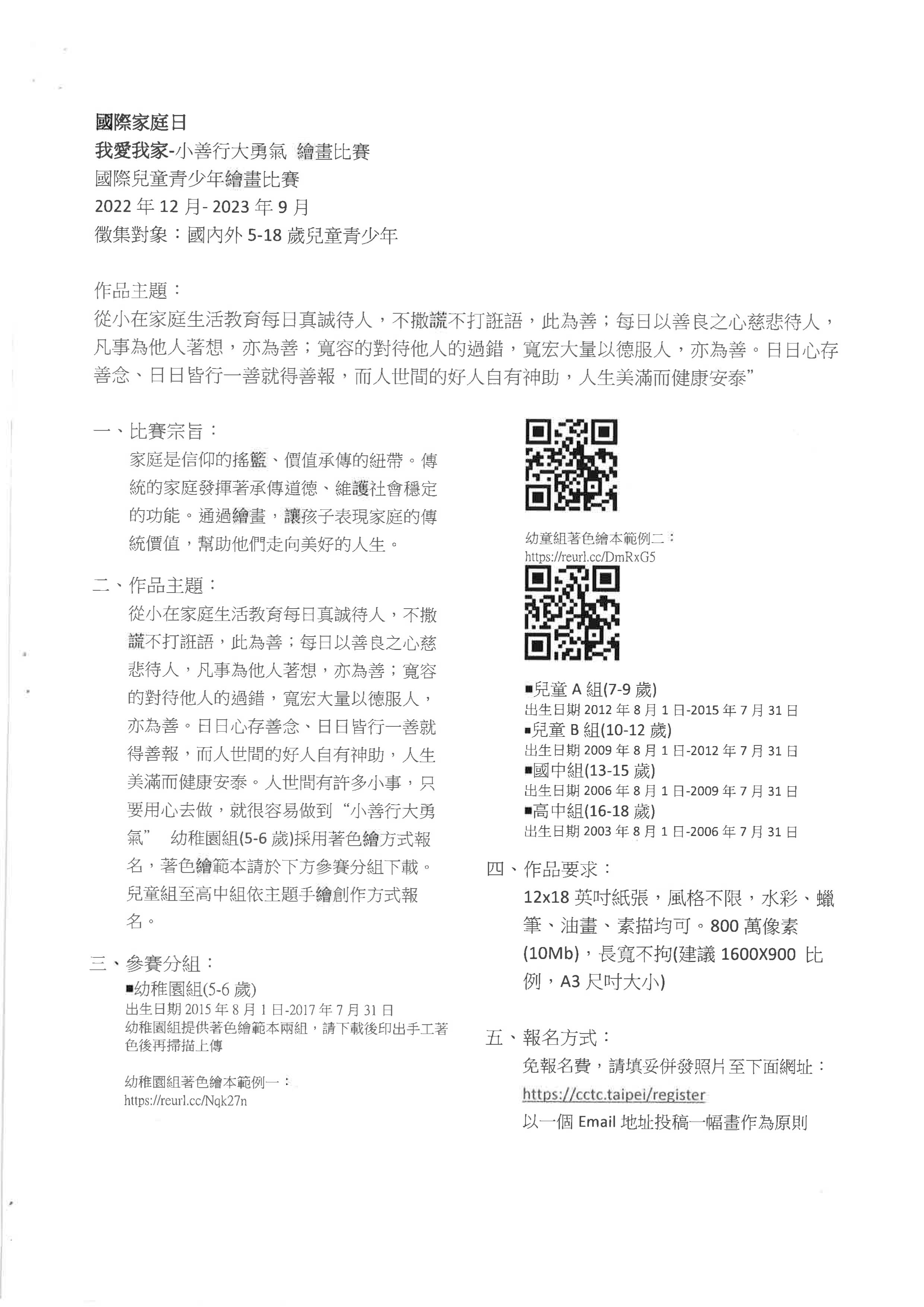
即⽇起⾄2023年9⽉30⽇截⽌報名
初賽公佈:2023年10⽉30⽇
複賽頒獎:2023年11⽉下旬
頒獎典禮地點及確定時間由主辦單位確認後公佈於官網
2023比賽章程https://cctc.taipei/regulations
2023線上報名https://cctc.taipei/register
{{ $t('FEZ012') }}
{{ $t('FEZ003') }}2023-07-27
{{ $t('FEZ014') }}2023-09-30|
{{ $t('FEZ004') }}2023-07-27|
{{ $t('FEZ005') }}137|